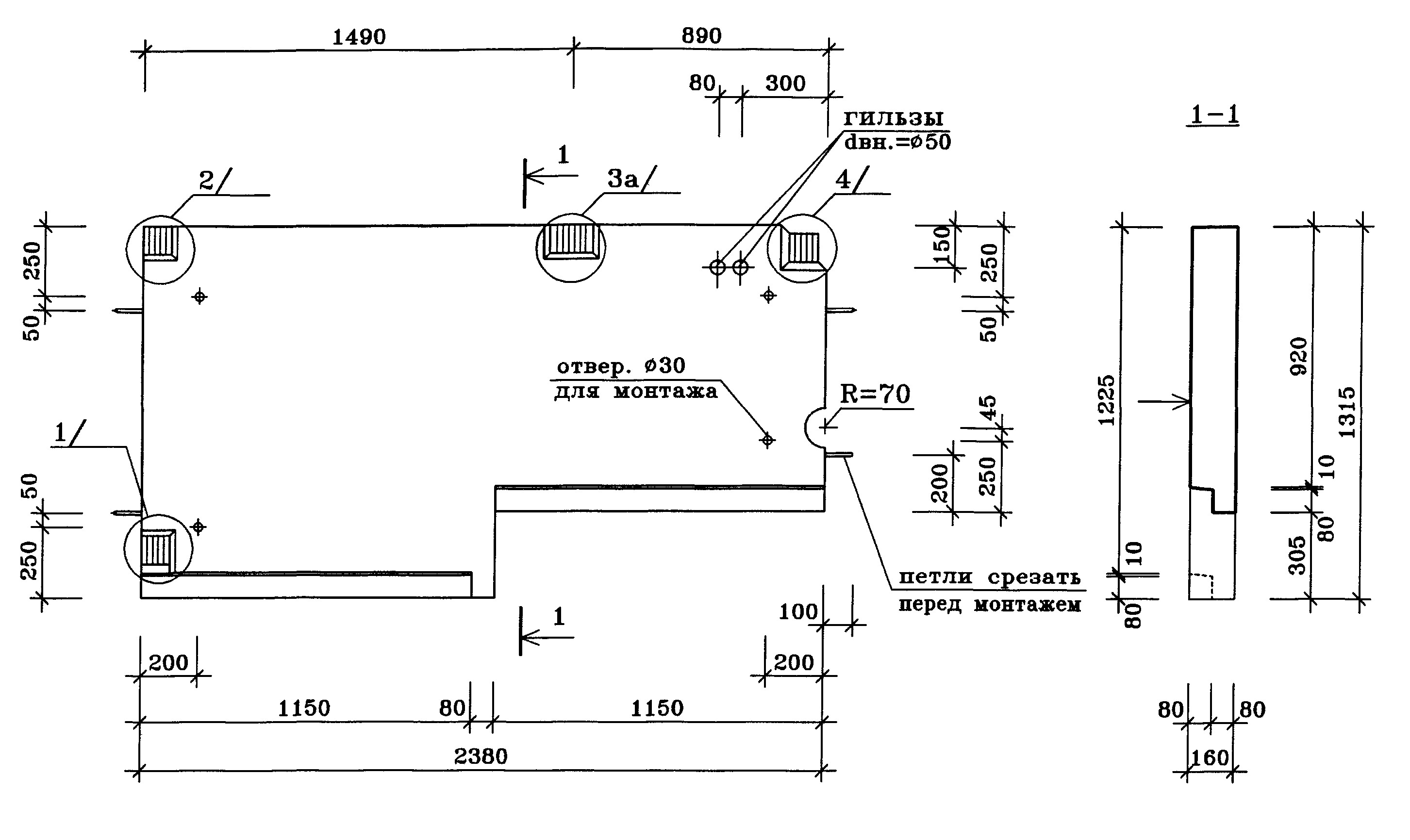
ЛП 1-1

Чертеж изделия:
Характеристики изделия:
ПараметрЗначение
Длина L2380 мм
Ширина В1315 мм
Высота Н160 мм
Вес1073 кг
СерияИЖ 4.2-1
Норма погрузки на машину (20тн)18 шт
Вагонная норма погрузки-

Лестничная площадка ЛП 1-1 изготавливаются по чертежам серии ИЖ 4.2-1 и предназначены для возведения лестниц при строительстве жилых зданий с высотой потолка 3 метра.